

__________________________________________________________________________________________________________
Page
31
of
554
St. Ann Municipal Corporation
Office of the Contractor General
November 2017
referenced manual “
The implementing MDA must ensure that the Procurement Policy, Guidelines, the FAA
Act, Regulations and Instructions are strictly adhered to.
”
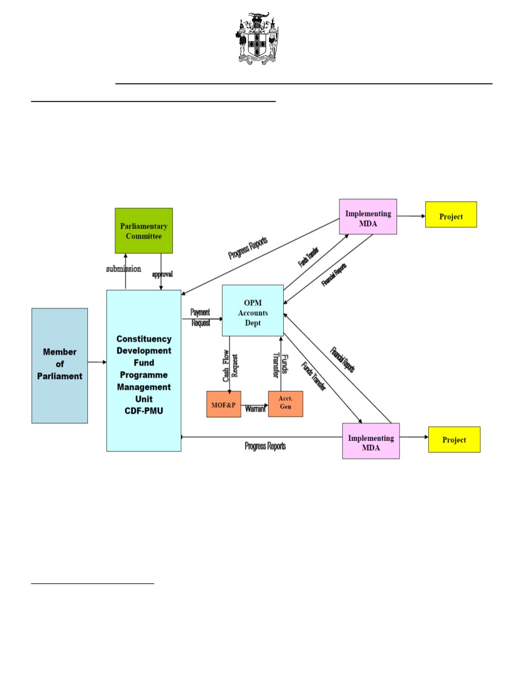
The following chart provides a graphical illustration of the manner in which the CDF operates:
Chart 1
With regard to the St. Ann Municipal Corporation, the former Secretary Manager, Mr. Alfred Graham, advised
the OCG that the “…
Constituency Development Fund (CDF) is a programme of Central Government that
allocates funds from the National Budget each year to all Members of Parliament to respond to need
[sic]
/
issues in their respective constituencies
”
4
. Mr. Graham also stated the following:
4
Response which was received from Mr. Alfred Graham, former Secretary Manager, St. Ann Municipal Corporation, and dated June
24, 2015. Response 1.